AIReady Suite

AI 도입에 필요한 모든 서비스를 제공합니다

고객의 비즈니스 목표 달성을 위해, 우리는 단순한 기술 제공을 넘어 전략적 파트너로서 함께합니다

Creative Work

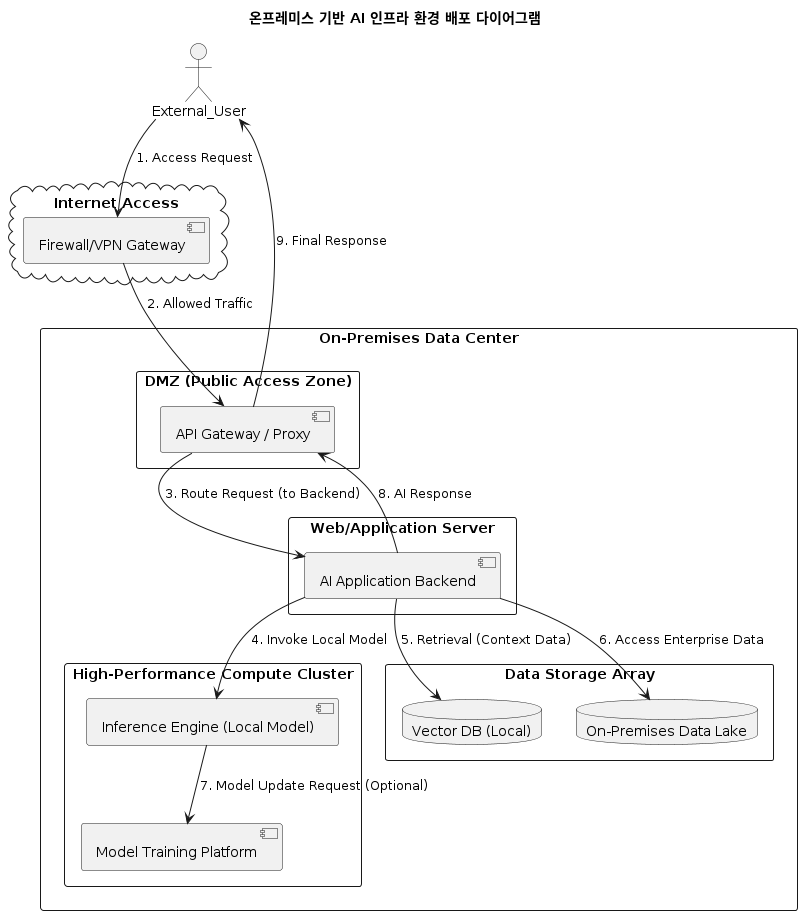
AIReady-infra | AI 인프라 설계 및 운영

기업이 필요로 하는 대화형 AI 솔루션을 제공합니다.

프라이빗 AI 환경

대규모 AI 모델 학습과 추론을 위한 고성능 GPU 클러스터를 구축합니다. Kubernetes 기반으로 GPU 리소스를 효율적으로 관리하고, 워크로드 변화에 따라 유연하게 대응합니다. 안전한 데이터 저장소와 실시간 모니터링을 통해 안정적인 운영을 보장합니다.

AIReady-cloud | 유연한 AI 확장 환경

AWS, GCP, Azure 등 주요 클라우드를 활용하여 고객 비즈니스에 최적화된 AI 환경을 구축합니다.

클라우드 기반 AI 환경

AWS, GCP, Azure 등 주요 클라우드 서비스를 활용하여 AI 워크로드를 효율적으로 운영합니다. IaC(Infrastructure as Code)를 적용해 인프라 관리를 자동화하고, 비용과 성능을 최적화하여 안정적이고 확장 가능한 환경을 제공합니다.

AIReady-connector | LLM 연동

GPT, JEMINI 등 외부 LLM API 기반으로 빠른 인프라 구축이 가능합니다. 인증·라우팅·RAG·캐시·로깅을 한 곳에서 관리하여 운영 복잡도를 낮춥니다.

LLM-API 기반 AI 환경

애플리케이션과 다양한 LLM(Cloud, Open-source, On-prem)을 연결하여 AI 인프라를 구축합니다.

AIReady-assistance | 대화형 AI 솔루션

기업이 필요로 하는 대화형 AI 솔루션을 제공합니다.

실시간 대화형 AI

고객의 문의와 업무 요구를 실시간으로 이해하고 응답하는 것이 핵심 기능이며, 기업 내부 지식과 데이터를 안전하게 학습시켜 맞춤형 서비스를 제공합니다. 실시간 피드백과 데이터 분석을 통해 AI 성능과 고객 만족도를 지속적으로 개선합니다

AIReady-data | 데이터 수집 및 분석

비즈니스 전반의 데이터를 수집, 정제, 통합하여 가치 있는 인사이트를 도출하는 데이터 플랫폼을 제공합니다.

데이터 수집 및 분석 플랫폼

기업 내부 및 외부 데이터(외부API, 웹문서)를 자동으로 수집하고, PDF, 한글문서, 엑셀, PPT, 워드, 이미지 등 다양한 문서를 구조화하여 데이터화합니다. 수집된 데이터를 통합 분석하여 전략적 의사결정을 지원하고, 비즈니스의 숨겨진 기회를 발견할 수 있도록 돕습니다.

graph TD U["사용자/시스템 데이터 입력"] --> ETL["데이터 수집 및 정제 (ETL)"] ETL --> DB["통합 데이터 플랫폼"] subgraph "데이터 유형" D1["사내 문서 (PDF / 워드 / 엑셀 / PPT)"] D2["외부 API"] D3["웹 문서 / 기타"] end D1 --> ETL D2 --> ETL D3 --> ETL DB --> A["데이터 분석 & 인사이트 도출"] A --> R["전략적 의사결정 지원"] R --> U

AIReady-r2dbc | WebFlux 기반의 ORM 통신

R2DBC 기반의 전용 ORM 솔루션을 개발하여 대규모 비동기 데이터 처리 환경에서 최적의 성능과 확장성을 제공합니다

R2DBC 기반의 전용 ORM

논블로킹 방식으로 데이터베이스와 통신하여 리소스 효율성을 극대화합니다. 마이크로서비스 아키텍처(MSA) 환경에서 데이터 접근 계층의 복잡성을 줄여 개발 생산성을 향상시킵니다. 반응형 스트림 처리와 고성능 데이터베이스 연동이 필요한 AI 서비스에 최적화된 솔루션입니다.

graph TD U["애플리케이션 요청"] --> ORM["AIReady-R2DBC ORM"] ORM --> DB["비동기 데이터베이스"] subgraph "ORM 내부 처리" N1["논블로킹 쿼리 실행"] N2["반응형 스트림 처리"] N3["트랜잭션 관리"] end ORM --> N1 ORM --> N2 ORM --> N3 N1 --> DB N2 --> DB N3 --> DB DB --> R["결과 반환"] R --> U
💬 AI 어시스턴트